Realhub's CampaignAgent integration allows agencies to automatically create VPA Pay finance applications from within Realhub, minimising double-entry for both agents and vendors.
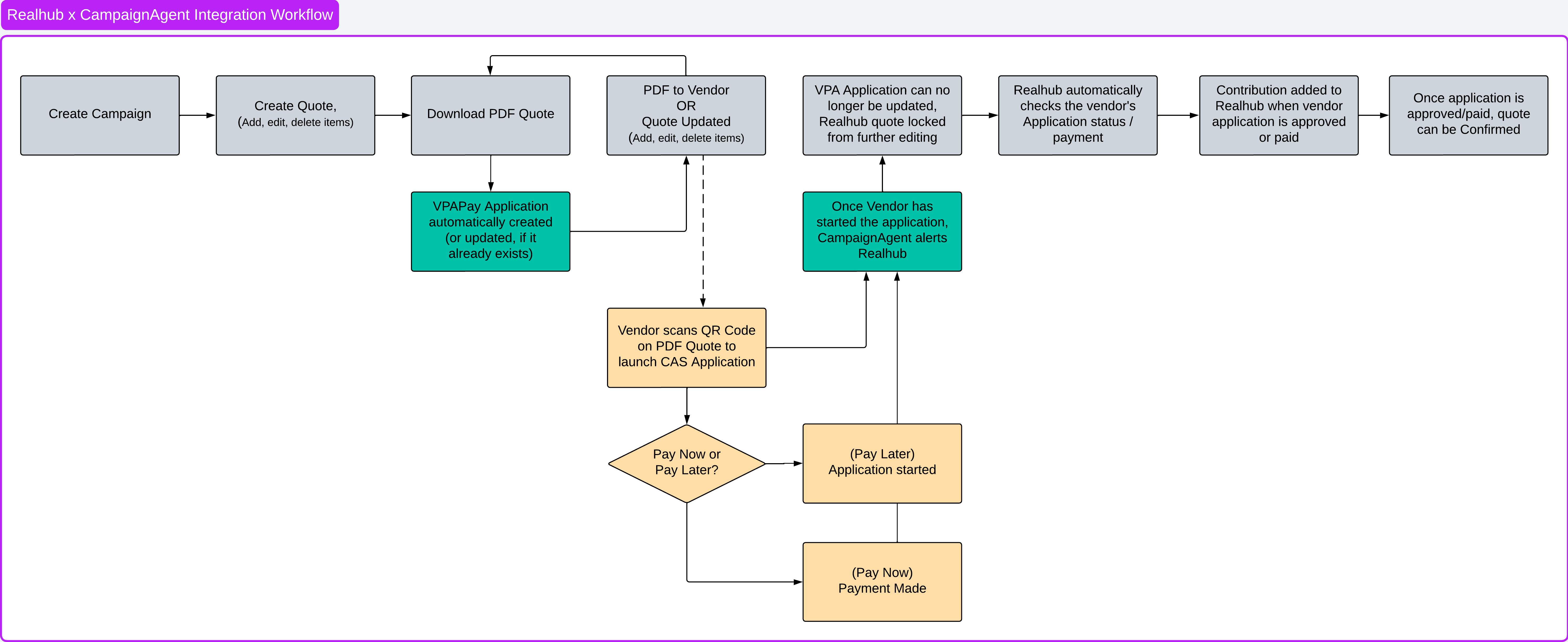
The diagram below shows the workflow between Realhub & CampaignAgent:

- Create campaign in Realhub (manually or via CRM (recommended))
- Create a quote and add/update all items until you're happy with it and ready to present to vendor
- Click Download PDF Quote
Before generating the Quote PDF, Realhub will automatically send all the campaign, quote and vendor information to CampaignAgent to create the application on the fly. If your quote template has been designed to include the CampaignAgent QR Code payment footer, it will appear on the PDF ready for your vendor to scan.

Important things to know!
- If changes are made to the quote, each time you Download PDF Quote, Realhub will update the CampaignAgent information (including $ amounts) to ensure the Quote PDF is accurate / up to date
- Once the vendor starts their application or payment process, the quote will be locked for editing to ensure the amount in CampaignAgent doesn't differ from Realhub
- A contribution will be automatically added to the campaign via API when:
- The vendor pays for their marketing up from (Pay Now)
- The vendor's application is Approved by CampaignAgent (Pay Later)
Agencies that wish to prevent the approval of quotes based on the CampaignAgent payment can do so by adjusting the Contributions Required settings in Agency Admin.
Setting up the CampaignAgent integration is quick and easy, see the following articles for more info:
Was this article helpful?
That’s Great!
Thank you for your feedback
Sorry! We couldn't be helpful
Thank you for your feedback
Feedback sent
We appreciate your effort and will try to fix the article